新朝陽入選綠色食品生產資料十年企業名單 分享
發布時間:2025-09-22 14:36:30 訪問量:
2025年9月4日,中國綠色食品協會公布綠色食品生產資料十年企業名單。經企業申報、省級工作機構審核和協會核準等程序,全國共有28家企業獲此殊榮,其中農化企業14家。成都新朝陽作物科學股份有限公司(以下簡稱“新朝陽”)憑借其在綠色農業投入品領域的長期專注與持續耕耘入選該名單。

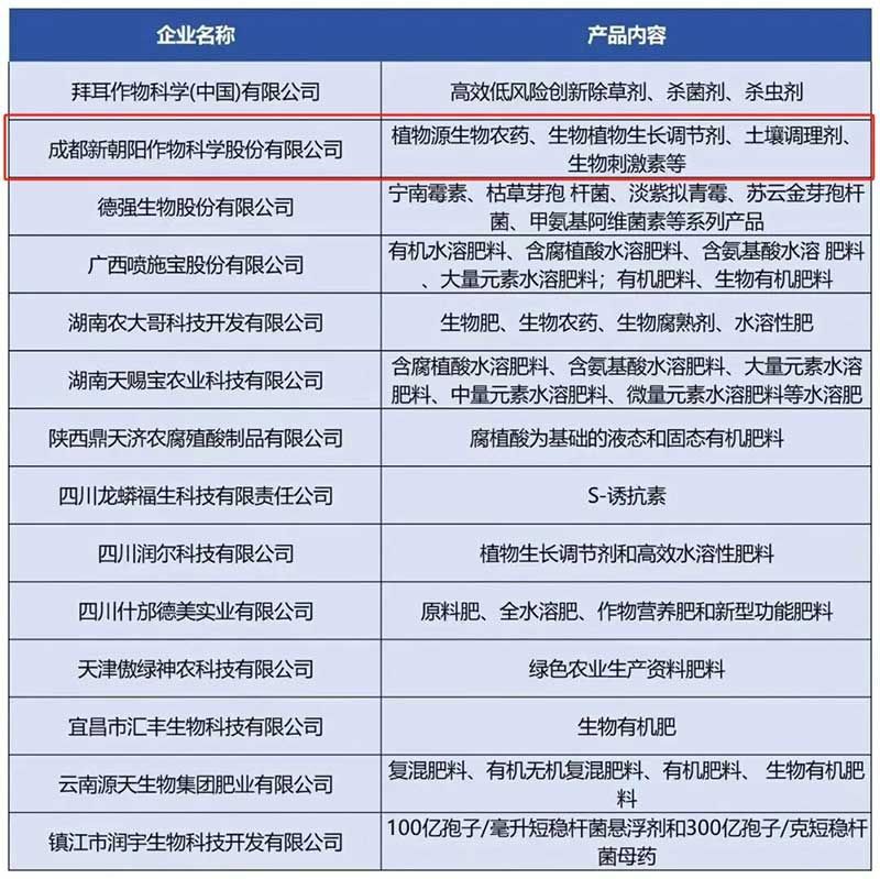
綠色食品生產資料十年企業名單(部分)
此次征集活動由中國綠色食品協會組織開展,旨在集中展示綠色食品生產資料(以下簡稱“綠色生資”)發展成效,提升綠色生資企業的行業影響力,充分發揮其在農業綠色發展中的示范引領作用。
本次入選綠色生資十年企業的14家農化企業,其主營產品多以生物農藥或生物肥料為主,反映了市場對綠色農業投入品的認可度不斷提高。

農化企業及其產品
目前,在綠色農業持續發展的推動下,生物農藥和生物肥料的市場份額正在逐步提升。與此同時,化學農藥的監管政策日益嚴格,進一步為綠色生資企業帶來了廣闊的發展空間和巨大的市場潛力。
新朝陽作為高新技術企業,依托生物技術綠色智能化生產及作物(全程)生物技術管理應用,致力于減少傳統化學品在生產中和農業種植管理中的使用量,以達到減碳的目的,服務綠色低碳高質量發展。
入選“綠色生資十年企業名單”是對公司長期致力于綠色農業投入品研發與推廣的肯定。公司將繼續秉承“鏈接科學與自然 創造可持續農業未來”的發展理念,持續為農業生產提供更多優質、高效的綠色投入品解決方案,為推動農業可持續發展貢獻力量。
中文
EN


